1. 我的图书馆
  2. 移动图书馆
  3. 图书馆旧版
  4. 学校主页
首页
当前位置: 首页 >> 通知公告 >> 正文
    通知公告
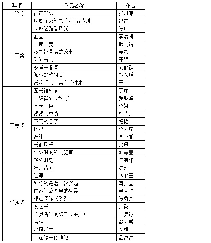
    “书香悦读随手拍”摄影大赛获奖名单
    2016年06月23日 00:00
  
    图书馆公众号 图书馆微信