1. 我的图书馆
  2. 移动图书馆
  3. 图书馆旧版
  4. 学校主页
首页
当前位置: 首页 >> 通知公告 >> 正文
    通知公告
    图书馆关于开通中国知网AI产品试用的通知
    2025年04月11日 16:36


尊敬的各位读者:

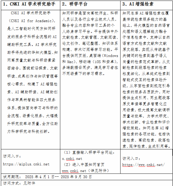
    在科技日新月异的今天,人工智能大模型的应用正在对工作、科研和学习等方面带来深刻变革。为进一步加强人工智能工具应用能力,提升学术研究、工作学习的效率和质量,图书馆现已开通中国知网AI学术研究助手、AI增强检索、研学平台试用权限。





                                                                                             海南大学图书馆

                      2025年4月9日

  
    图书馆公众号 图书馆微信